南宁市公安局西乡塘分局2021年度第二次公开招聘警务辅助人员公告
为适应公安工作需要,南宁市公安局西乡塘分局2021年度第二次面向社会公开招聘警务辅助人员(以下简称辅警)。现将有关事项公告如下:
一、 招聘岗位和人数
本次西乡塘公安分局招聘共计划招聘辅警30人,岗位信息详情如下(附件1):

二、报名条件
(一)应聘人员应具备以下条件:
2、拥护中华人民共和国宪法,遵守国家法律法规,品行端正;3、应聘年龄一般为年龄18周岁以上、30周岁以下(即1991年8月23日至2003年8月22日期间出生),部分工作岗位年龄适度放宽,具体以职位计划表为准(年龄计算截止时间为2021年8月23日);4、具有高中及以上文化程度及履行岗位职责所需的工作能力或岗位需要的专业资质、专门技能;
(二)有下列情形之一的不得应聘:
4、本人因违反国家有关法律规定,被解除劳动合同的或因违纪违规被开除、辞退、解聘的;6、本人家庭成员或者近亲属参加非法组织、邪教组织或者从事其他危害国家安全活动的;
三、报名程序
1、本次招聘通过网上邮箱报名的方式进行,遵循公开、平等、竞争、择优的原则。
(一)报名时间和方式
报名时间:2021年8月23日至9月15日17:30。报考人员填写《南宁市公安局西乡塘分局2021年度第二次公开招聘警务辅助人员报名登记表》(附件2)正反两面,连同身份证正反面、最高学历证书或学信网学历证明、计算机等级证书、个人征信报告、户口本首页和本人页、复员、退伍证等各类证件扫描件发送至电子邮箱xxtfjzp@163.com。每人限报一个岗位。应聘人员报名材料电子版统一放在一个文件夹内并压缩后传送至邮箱,邮件名称为“报考职位代码+应聘人员姓名”。未按要求报名或提供材料不清晰完整且不按通知要求调整修改的视为自动放弃报名。
(二)资格初审
1、报考人员必须对其所填写的报名信息和提供材料的真实性、准确性负责,如有不实,即取消报考资格。已经聘用的,取消聘用资格。初审合格人员名单将通过“西乡塘警方”微信公众号公布,通过初审即为报名成功。2、本次公开招聘不接受南宁市公安局(不含横州市及四县)在职在岗辅警报名
3、凡被南宁市公安局(下辖各单位)开除、辞退的辅警,不得报考。
4、凡被南宁市公安局(下辖各单位)正式录用但未按报到要求报到、或报到后在试用期内因个人原因辞(离)职的应聘人员,自应报到之日起两年内不得报考。
5、从公安机关离职后重新参加报考,须提供原聘用单位开具的正常离职证明。
6、对同一时期南宁市公安局范围内多个单位同时开展招聘工作,报名者只能报考一个单位。
四、考试
通过资格审查合格的应聘人员,将通过“西乡塘警方”微信公众号发布应聘人员笔试、体能测试、专业技能测试及面试、体检等相关信息,应聘人员需按照考试相关要求到指定地点参加考试。
(一)笔试内容
包含时事政治、法律法规、公安业务等相关知识,笔试复习范围见下文附件,供参考人员进行复习。笔试时间暂定于2021年9月中旬。
(二)体能测试
根据分局计划录用人数与进入体能测试人选1∶3的比例,按照同一职位报考人员的笔试成绩从高分到低分的顺序,确定体能测试入围人选,比例内末位报考人员出现笔试成绩并列情况的,同时进入体能测试;笔试人数达不到1:3比例的,按实际参加笔试人数进入体能测试。体能测试项目评分标准依据《南宁市公安机关警务辅助人员体能测评项目和标准(试行)》执行。男子测试项目:1000米跑、10米×4往返跑、纵跳摸高;女子测试项目:800米跑、10米×4往返跑、纵跳摸高。体能测试采用合格制,参加体能测试三项均合格的,进入面试环节;体能测试的项目中有一项不合格的,视为体能测评结果不合格,不予进入下一环节。
▲体能测评项目和标准(试行)
体能测试项目规则按照《南宁市公安机关公开招聘警务辅助人员体能测评规则(试行)》执行。
(三)面试
面试采用半结构化形式开展,面试人数达不到1:1比例的职位,由分局统一对应聘人员进行调剂,应聘人员参加调剂后的职位面试。
(四)成绩运用
应聘人员考试成绩(含笔试、体能测试、面试成绩)仅本次考试有效。如招聘期间辅警岗位出现缺额或新增员额,分局可在面试合格且符合缺额岗位应聘条件的未聘用人员中,按考试成绩从高分至低分的直接补录。
五、聘用程序
(一) 体检
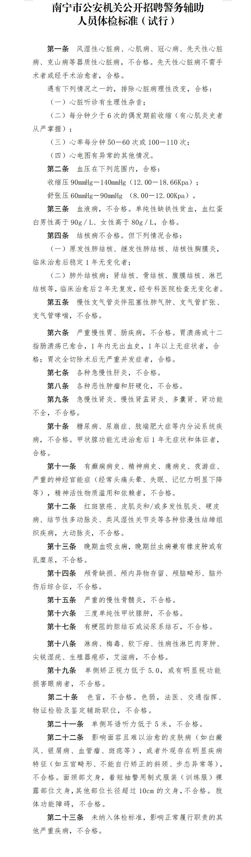
根据计划招聘人数1∶1的比例,按照同一职位报考人员的考试成绩从高分到低分的顺序确定体检人选,比例内末位报考人员出现成绩并列时,同时确定为体检入围人选。体检依据《南宁市公安机关公开招聘警务辅助人员体检标准(试行)》执行。体检费用由报考人员本人承担。
(二)政治考察
体检合格的应聘人员,由分局对应聘人员本人及其直系亲属进行政治考察。体检、考察不合格的不予聘用,缺额根据考试成绩由高到低依次递补。
(三)公示
政治考察合格的人员,经南宁市公安局西乡塘分局辅警招聘领导小组研究后,通过“西乡塘警方”微信公众号进行公示。公示期满后,确定聘用人员名单,办理聘用手续。
(四)签订聘用合同
对经笔试、体能测试、面试、体检、政治考察合格的应聘人员根据资格条件和招聘计划确定聘用人员。首次签订劳动合同的期限为3年,试用期为6个月。试用期满,经考核不适合岗位工作者解除聘用合同。
六、薪酬待遇
辅警首次聘用月工资待遇为3400-3800元(含个人负担的社会保险费用部分及住房公积金),以后每2年综合考核评定为合格等次及以上即可晋升1级,最高可晋升至11级,每级级差100元。
七、相关事项
(二)我分局将通过“西乡塘警方”微信公众号发布关于招聘相关信息,请保持密切关注。 (三)应聘人员务必保持手机畅通,如通讯方式变更应及时告知工作人员。凡因个人原因,不在规定的时间参加笔试、面试、体能测试或体检的,视作自动放弃报考资格。 (四)应聘人员应当申领“广西健康码”,并在报名应聘后每日进行健康打卡,不前往疫情中、高风险区。参加考试须持“广西健康码”亮绿码或扫码进入考场。(五)应聘人员参加考试时必须出示居民身份证,以便进行身份核实。
南宁市公安局西乡塘分局
2021年8月23日
来源:西乡塘警方
请大家时刻关注我们哟❤
⚫南宁市人力资源和社会保障局网站:http://rsj.nanning.gov.cn
⚫南宁市人力资源和社会保障电话咨询服务热线:12333
⚫ 当接听到“12340”社会评价专属来电时,请客观、公正地为南宁市人社工作作出评价,您的满意是我们前进的最大动力,谢谢!