中国-东盟(广西)警学研究院
网站首页
概况
研究机构
学术研究
东盟热点
联系我们
热点新闻
学校首页
×
搜索过于频繁,请输入验证码
您的位置:
首页
>
详细内容
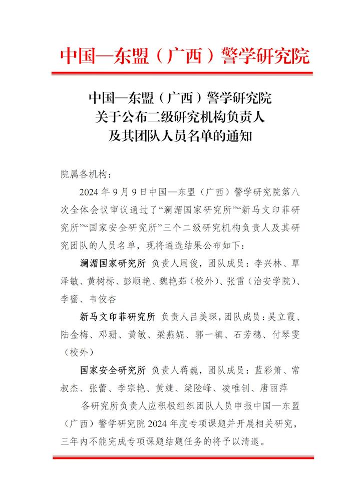
中国—东盟(广西)警学研究院 关于公布二级研究机构负责人 及其团队人员名单的通知
来源:
发布时间:2024-09-12 17:10:47
浏览次数:
次
【字体:
小
大
】
分享到:
【打印正文】
×
账号+密码登录
手机+密码登录
手机号码
短信验证码
用户名
密码
验证码
未注册的手机号在初次登录时会自动注册为网站会员。
忘记密码?
登 录
还没有账号?
立即注册
账号+密码登录
手机+密码登录
还没有账号?
立即注册